您的位置: 网站首页 > 东坡新闻 > 公告公示 > 正文

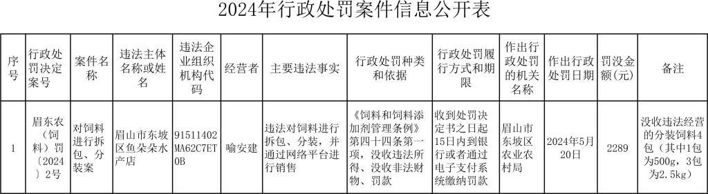
2024年行政处罚案件信息公开表-眉东农(饲料)罚〔2024〕2号

责任编辑:东坡区农业农村局  文章来源:东坡区农业农村局   发布日期:2024-05-20  点击:

 

上一条:关于促进新型农业经营主体创建特色农业品牌实施方案的公示 下一条:眉山市东坡区卫生健康局行政处罚公示

关闭

蜀ICP备12002995号川公网安备 51140202000234号 网站标识码:5114020004 

主办单位:中共眉山市东坡区委办公室眉山市东坡区人民政府办公室